Gait Analysis Intelligence Backend

A multi-agent, AI-powered backend built using n8n that transforms raw gait analysis PDF reports into structured data, clinical interpretations, and advanced myofascial insights — delivered as a single API response to a ReactJS application.

This automation is not a single prompt or parser. It is a production-grade backend system that orchestrates file ingestion, structured extraction, multi-agent reasoning, and response normalization.

System Overview

This n8n automation functions as the **entire backend layer** for a frontend application built using ReactJS. The frontend is responsible only for UI and visualization. All intelligence, reasoning, validation, and orchestration happen inside this workflow.

The system accepts a gait analysis PDF, extracts biomechanical data, interprets the data from multiple expert perspectives using AI agents, and returns a single unified JSON response that the frontend can render immediately.

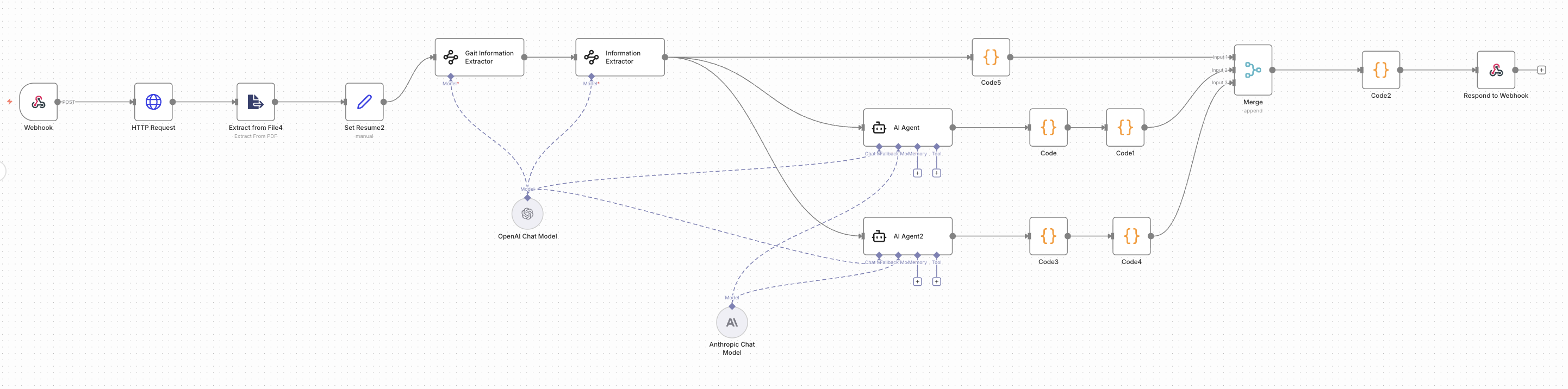
Gait Analysis n8n Workflow

Webhook Entry Point (ReactJS Backend)

The workflow begins with a Webhook node, which acts as an HTTP API endpoint. The ReactJS application sends a POST request containing a URL to a gait analysis PDF report.

This design keeps the frontend lightweight and allows the backend to evolve independently without breaking the UI.

PDF Retrieval and Text Extraction

After receiving the request, the workflow downloads the PDF using an HTTP Request node and extracts raw text using a PDF extraction node.

Structured Gait Data Extraction

The extracted text is passed into specialized Information Extractor nodes powered by large language models constrained with strict schemas.

All extracted data is normalized into predictable JSON structures, ensuring frontend safety and consistency.

AI Agent 1: Clinical Interpretation Layer

The first AI agent acts as a movement specialist or sports medicine clinician. It interprets numeric gait metrics against established biomechanical norms.

AI Agent 2: Myofascial & Risk Analysis

The second AI agent performs higher-order reasoning based on anatomy trains and functional movement patterns.

This layer elevates the system from data analysis to movement intelligence.

Normalization, Safety, and Merge Logic

Multiple Code nodes validate, parse, and normalize AI outputs to prevent malformed responses and ensure downstream stability.

Unified API Response

All intelligence layers are merged into a single response object and returned synchronously to the ReactJS frontend using a Respond to Webhook node.

Key Benefits of This Automation

1. Complete Backend for ReactJS

The frontend handles only presentation. All logic, AI, and orchestration live in n8n.

2. Multi-Agent Intelligence

Separate AI agents with defined responsibilities improve accuracy, explainability, and maintainability.

3. Frontend-Safe JSON Contracts

Predictable structures eliminate fragile UI logic.

4. Clinical-Grade Explainability

Supports both clinicians and end-users with layered explanations.

5. Scalable Architecture

New agents and analysis layers can be added without breaking the system.

Final Summary

This automation demonstrates how n8n can be used as a true AI backend — orchestrating multiple intelligence layers, enforcing data integrity, and powering modern applications with complex reasoning pipelines.